

蝸輪法蘭式全襯膠蝶閥
產品概述 D341J-10蝸輪法蘭式全 襯膠蝶閥 閥軸的密封由蝶板與閥座之間的旋轉面加橡膠來控制,采用帶有橡膠密封表面和橡膠包襯蝶板,保證閥軸不與腔內流體介質接觸,嚴密的密封性能,超長的使用壽命,可作快速切斷或調節流量之用,適用于要求可靠密封和良好調...
產品型號:D341J-10、D341J-16
產品口徑(DN):50~1400(mm)
產品壓力(PN):0.6~1.6(Mpa)
更新日期:2015-05-22
免費詢價
24小時免費咨詢電話021-80392609
- 產品詳情
產品概述
D341J-10蝸輪法蘭式全襯膠蝶閥閥軸的密封由蝶板與閥座之間的旋轉面加橡膠來控制,采用帶有橡膠密封表面和橡膠包襯蝶板,保證閥軸不與腔內流體介質接觸,嚴密的密封性能,的使用壽命,可作快速切斷或調節流量之用,適用于要求可靠密封和良好調節特性的場合。D341J-10蝸輪法蘭式全襯膠蝶閥用于溫度≤85℃,公稱壓力≤1.6MPa的食品、醫藥、化工、石油、電力、輕紡、造紙等給排水、氣體管道上作調節流量和截流介質的作用。
其主要特點
1、設計新穎、合理、結構,重量輕,啟閉迅速。
2、操力矩小,操作方便,省力靈巧。
3、可以任何位置安裝,維修方便。
4、密封件可以更換,密封性能可靠達到雙向密封零泄漏。
5、密封材料耐老化、耐腐蝕,使用壽命長等特點。
襯膠蝶閥D341J采用標準
設計標準:GB/T2238-1989
法蘭連接尺寸:GB/T9113.1-2000;GB/T9115.1-2000;JB78
結構長度:GB/T12221-1989
壓力試驗:GB/T13927-1992;JB/T9092-1999
主要技術參數
主要零件的材質
密封材料選用和適用溫度
D341J-10蝸輪法蘭式全襯膠蝶閥閥軸的密封由蝶板與閥座之間的旋轉面加橡膠來控制,采用帶有橡膠密封表面和橡膠包襯蝶板,保證閥軸不與腔內流體介質接觸,嚴密的密封性能,的使用壽命,可作快速切斷或調節流量之用,適用于要求可靠密封和良好調節特性的場合。D341J-10蝸輪法蘭式全襯膠蝶閥用于溫度≤85℃,公稱壓力≤1.6MPa的食品、醫藥、化工、石油、電力、輕紡、造紙等給排水、氣體管道上作調節流量和截流介質的作用。
其主要特點
1、設計新穎、合理、結構,重量輕,啟閉迅速。
2、操力矩小,操作方便,省力靈巧。
3、可以任何位置安裝,維修方便。
4、密封件可以更換,密封性能可靠達到雙向密封零泄漏。
5、密封材料耐老化、耐腐蝕,使用壽命長等特點。
襯膠蝶閥D341J采用標準
設計標準:GB/T2238-1989
法蘭連接尺寸:GB/T9113.1-2000;GB/T9115.1-2000;JB78
結構長度:GB/T12221-1989
壓力試驗:GB/T13927-1992;JB/T9092-1999
主要技術參數
| 公稱通徑 | DN(mm) | 50~2000 | ||
| 公稱壓力 | PN(MPa) | 0.6 | 1.0 | 1.6 |
| 試驗壓力 | 強度試驗 | 0.9 | 1.5 | 2.4 |
| 密封試驗 | 0.66 | 1.1 | 1.76 | |
| 氣密封試驗 | 0.6 | 0.6 | 0.6 | |
| 適用介質 | 空氣、水、污水、蒸氣、煤氣、油品等。 | |||
| 驅動形式 | 手動、蝸桿蝸輪傳動、氣傳動、電傳動。 | |||
主要零件的材質
| 零件名稱 | 材料 |
| 閥體 | 鑄鐵、球墨鑄鐵、碳鋼、不銹鋼、碳鋼完全包覆橡膠或氟塑料 |
| 蝶板 | 鑄鐵、球墨鑄鐵、碳鋼、不銹鋼、碳鋼完全包覆橡膠或氟塑料 |
| 密封圈 | 鑄鐵、球墨鑄鐵、碳鋼、不銹鋼、碳鋼完全包覆橡膠或氟塑料 |
| 閥桿 | 碳鋼鍍鎳磷、不銹鋼 |
| 填料 | 天然膠NR、氯丁膠CR、丁腈膠NBR、三元乙丙膠EPDM、氟橡膠FKM |
密封材料選用和適用溫度
| 材料品種 | 氯丁橡膠 | 丁晴橡膠 | 乙丙橡膠 | 聚四氟乙烯 | 硅橡膠 | 氟橡膠 |
| 代號 | X或or J | XA或or JA | XB或or JB | XC、JC或or F | XD或or JD | XE或or JE |
| 耐溫度 | 82℃ | 93℃ | 150℃ | 232℃ | 250℃ | 204℃ |
| 耐溫度 | -40℃ | -40℃ | -40℃ | -268℃ | -70℃ | -23℃ |
| 適用工作溫度 | ≤65℃ | ≤80℃ | ≤120℃ | ≤200℃ | ≤200℃ | ≤180℃ |
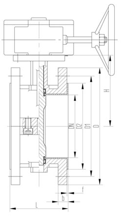
主要外形連接尺寸

|
公稱通徑 DN(mm) |
L | D | D1 | D2 | b | f | z-φd | H |
| 50 | 108 | 160 | 125 | 99 | 16 | 3 | 4-φ18 | 112 |
| 65 | 112 | 180 | 145 | 118 | 18 | 3 | 4-φ18 | 122 |
| 80 | 114 | 195 | 160 | 132 | 18 | 3 | 4-φ18 | 129 |
| 100 | 127 | 215 | 180 | 155 | 20 | 3 | 8-φ18 | 142 |
| 125 | 140 | 245 | 210 | 184 | 22 | 3 | 8-φ18 | 157 |
| 150 | 140 | 280 | 240 | 210 | 22 | 3 | 8-φ23 | 170 |
| 200 | 152 | 335 | 295 | 256 | 22 | 3 | 8-φ23 | 210 |
| 250 | 165 | 390 | 350 | 319 | 24 | 3 | 12-φ23 | 246 |
| 300 | 178 | 440 | 400 | 368 | 26 | 4 | 12-φ23 | 274 |
| 350 | 190 | 500 | 460 | 428 | 26 | 4 | 16-φ23 | 320 |
| 400 | 216 | 565 | 515 | 480 | 26 | 4 | 16-φ25 | 340 |
| 450 | 222 | 615 | 565 | 532 | 26 | 4 | 20-φ25 | 365 |
| 500 | 229 | 670 | 620 | 585 | 28 | 4 | 20-φ25 | 410 |
| 600 | 267 | 780 | 725 | 685 | 34 | 5 | 20-φ30 | 470 |
| 700 | 292 | 895 | 840 | 794 | 34 | 5 | 24-φ30 | 500 |
| 800 | 318 | 1010 | 950 | 901 | 36 | 5 | 24-φ34 | 580 |
| 900 | 330 | 1110 | 1050 | 1001 | 38 | 5 | 28-φ34 | 670 |
| 1000 | 410 | 1220 | 1160 | 1120 | 38 | 5 | 28-φ34 | 796 |
| 1200 | 470 | 1450 | 1380 | 1325 | 44 | 5 | 32-φ41 | 868 |
注:襯膠閥耐腐蝕情況參考襯橡膠閥門、襯塑料閥門各種化工介質耐腐蝕性能表。

聲明:本文中所有文字、數據、圖片均只適用于參考,蝸輪法蘭式全襯膠蝶閥性能參數、結構尺寸參數、價格等詳情,請聯系我們,電話:021-80392609。






